【公告】實習旅館雅棧營運調整公告:住宿當日需攜帶核准公文及繳費收據方得入住
實習旅館雅棧營運調整公告
請務必詳讀附件
重點摘要
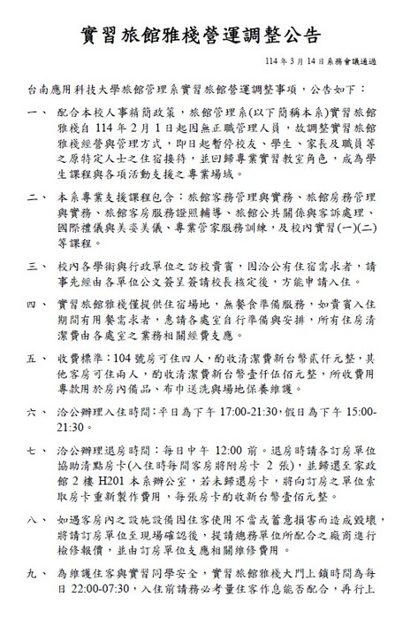
● 校內各學術與行政單位之訪校貴賓,因洽公有住宿需求者,請事先 經由各單位公文簽呈 簽請 校長核定後,方能申請入住。
●實習旅館 雅棧 僅提供住宿場地,無餐食準備服務,如 貴賓 入住期間有用餐需求者,惠請各處室自行準備與安排,所有住房清潔費由各處室之業務相關經費支應。
●收費標準: 104號房可住四人,酌收清潔費新台幣貳仟元整,其他客房可住兩人,酌收清潔 費新台幣壹仟伍佰元整,所收費用專款用於房內備品、布巾送洗與場地保養維護。
●洽公辦理入住時間:平日為下午 17:00-21:30,假日為下午 15:00-21:30。洽公辦理退房時間:每日中午 12:00前 。
●為維護住客與實習同學安全, 實習旅館 雅棧 大門上鎖時間為每日 22:00-07:30,入住前請務必考量住客作息能否配合,再行上簽呈申請訂房入住;學校鄰近地區亦有許多旅宿服務提供店家,簽呈申請訂房入住。
●鑒於實習旅館住宿服務已無專員協助,非上班時間之住客服務工作,惠請各申請單位自行提供 貴單位負責接待人員聯繫 電話,以利 於下班時間協助入住貴賓排解相關問題。
●住宿當日需攜帶公文及繳費收據方得入住。
●其他細節請詳閱附件檔案。
請務必詳讀附件
重點摘要
● 校內各學術與行政單位之訪校貴賓,因洽公有住宿需求者,請事先 經由各單位公文簽呈 簽請 校長核定後,方能申請入住。
●實習旅館 雅棧 僅提供住宿場地,無餐食準備服務,如 貴賓 入住期間有用餐需求者,惠請各處室自行準備與安排,所有住房清潔費由各處室之業務相關經費支應。
●收費標準: 104號房可住四人,酌收清潔費新台幣貳仟元整,其他客房可住兩人,酌收清潔 費新台幣壹仟伍佰元整,所收費用專款用於房內備品、布巾送洗與場地保養維護。
●洽公辦理入住時間:平日為下午 17:00-21:30,假日為下午 15:00-21:30。洽公辦理退房時間:每日中午 12:00前 。
●為維護住客與實習同學安全, 實習旅館 雅棧 大門上鎖時間為每日 22:00-07:30,入住前請務必考量住客作息能否配合,再行上簽呈申請訂房入住;學校鄰近地區亦有許多旅宿服務提供店家,簽呈申請訂房入住。
●鑒於實習旅館住宿服務已無專員協助,非上班時間之住客服務工作,惠請各申請單位自行提供 貴單位負責接待人員聯繫 電話,以利 於下班時間協助入住貴賓排解相關問題。
●住宿當日需攜帶公文及繳費收據方得入住。
●其他細節請詳閱附件檔案。
分享